Nat Commun | 可注射超分子多肽水凝胶用于三阴性乳腺癌的新辅助免疫治疗
免疫治疗在三阴性乳腺癌(TNBC)中的疗效主要依赖于肿瘤内细胞毒性T淋巴细胞(CTL)的浸润。尽管新辅助化疗联合免疫治疗已获批准用于治疗晚期TNBC,但其疗效仍然有限。全身治疗引发的淋巴系统疾病及肿瘤中免疫检查点的上调,仍是亟待关注的重要问题。
2025年1月15日,上海药物所李亚平团队、上海科技大学张鹏程团队联合在Nature Communications上发表了题为“Injectable supramolecular hydrogel co-loading abemaciclib/NLG919 for neoadjuvant immunotherapy of triple-negative breast cancer”的研究论文。该研究设计构建了一种包载细胞周期蛋白依赖性激酶4/6(CDK4/6)抑制剂阿贝西利(Abe)的可注射超分子多肽水凝胶Abe-NF(g),该水凝胶由吲哚胺2,3-双加氧酶-1(IDO-1)抑制剂NLG919-多肽偶联物自组装形成的纳米纤维自发缠绕而成,用于TNBC局部新辅助免疫治疗。

基于前期发现(Adv Mater 2024, 2409130;Adv Mater 2024, 36, 2306676),研究者通过二硫键将NLG919与β-折叠形成多肽(CGVVQQHKD)中的半胱氨酸残基偶联,从而构建了前药NLG-HKD。在水溶液中,NLG-HKD自组装形成纳米纤维,并将Abe包载于其疏水核心中。包载了Abe的纳米纤维进一步缠绕,形成了超分子水凝胶Abe-NF(g)。

Abe-NF(g)的设计构建及作用机制
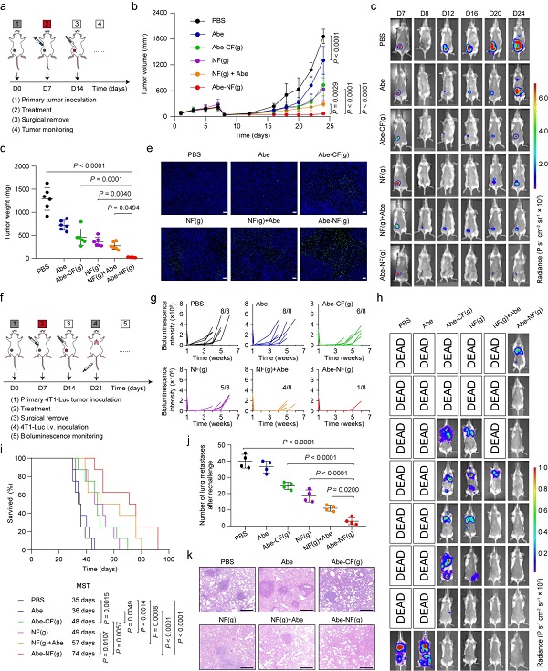
原位注射后,Abe-NF(g)能够在肿瘤组织中滞留至少7天,作为药物储库持续释放Abe和NLG919,改善肿瘤与主要器官之间的药物分布比例。足够的Abe肿瘤暴露量能够诱导肿瘤细胞发生免疫原性细胞死亡(ICD),促进树突状细胞成熟,诱导巨噬细胞的经典活化,并促进CTL分泌白介素2,激活机体的抗肿瘤免疫应答。减少Abe的全身暴露有助于最大限度地降低淋巴细胞减少和肝毒性的发生。尽管Abe会上调IDO-1的表达,但持续释放的NLG919可以局部抑制该酶的活性,从而限制犬尿氨酸的产生及调节性T细胞的激活,进而减少免疫抑制的发生。研究表明,单次注射Abe-NF(g)能够增加活性CTL在肿瘤中的浸润及效应记忆T细胞的产生,显著抑制TNBC的复发和肺转移。

Abe-NF(g)抗肿瘤复发和肺转移
上海药物所硕士生朱彬毓和博士后蔡颖为本文共同第一作者,上海药物所李亚平研究员、上海科技大学张鹏程研究员为本文的共同通讯作者。该研究得到了国家重点研发计划、国家自然科学基金、山东省实验室项目以及中国科学院等项目的资助。
全文链接:https://doi.org/10.1038/s41467-025-55904-z
(供稿部门:李亚平课题组;供稿人:蔡颖)
